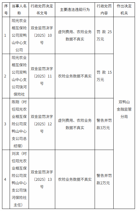
双金监罚决字〔2025〕10、11、12、13号显示:
阳光农业相互保险公司双鸭山中心支公司因“虚列费用、农险业务数据不真实”,被双鸭山金融监管分局处以罚款25万元;陈刚,时任阳光农业相互保险公司双鸭山中心支公司总经理,被予以警告并罚款3万元。
阳光农业相互保险公司双鸭山中心支公司饶河保险社因“农险业务数据不真实”,被双鸭山金融监管分局处以罚款15万元;刘滨,时任阳光农业相互保险公司双鸭山中心支公司饶河保险社主任,被予以警告并罚款2万元。

本网站发布的信息、分析、评论及数据解读,均基于公开资料、行业研究及作者独立观点,仅作为信息分享与市场观察参考,不构成任何投资建议、推荐或决策依据。