又领罚单!广发银行惠州分行因信贷违规受罚,3名相关负责人一并被警告
财韵洞察
2025-12-10 18:21:28
0
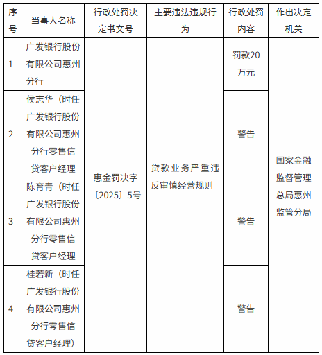
根据国际金融监督管理总局惠州监管分局12月9日公开的处罚信息显示,广发银行惠州分行因“贷款业务严重违反审慎经营规则”,被处以罚款20万元。

侯志华,时任广发银行惠州分行零售信贷客户经理,被予以警告;

陈育青,时任广发银行惠州分行零售信贷客户经理,被予以警告;

桂若新,时任广发银行惠州分行零售信贷客户经理,被予以警告。

值得一提的是,广发银行前不久才因涉逃汇等8项违法行为被罚没1537.83万元。

a10199f52705219abbcbbfb675eac141


风险提示:

本网站发布的信息、分析、评论及数据解读,均基于公开资料、行业研究及作者独立观点,仅作为信息分享与市场观察参考,不构成任何投资建议、推荐或决策依据。

推荐阅读

ST炼石重整申请获法院裁定受理... ST炼石(000697)于2025年9月23日公告,公司收到四川省成都市中级人民法院送达的《民事裁定...
桃李面包净利润腰斩,盲目扩张战... 一片看似普通的面包,背后却是一家上市公司难以下咽的苦涩财报。“有人说五仁不好吃,我们认为:那是因为你...
重大跨境资产收购历时9年终未果... 筹划超9年,这一重大资产重组事项宣告终止。9月9日晚间,上海电力发布公告称,公司决定终止收购KESP...
ST华扬因信披违规被罚1450... 9月10日,上交所发布公告称,因未按规定披露控股股东非经营性资金占用1.815亿元,导致多期定期报告...
31省上半年居民人均收入榜:1... 2025年上半年,全国居民收入呈现稳步增长态势。国家统计局数据显示,全国居民人均可支配收入21840...
从ESG“A级”到“ST得润”... 因连续多年虚构5.34亿元回款,得润电子(002055.SZ)这家曾在ESG报告中宣称“务实、正直、...
证监会重拳出击,多家企业因财务... 9月12日,证监会官网披露了多张罚单。*ST东通因连续四年虚增收入和利润,拟被证监会对上市公司罚款2...
年内超20家上市公司披露债务债... 2025年以来,A股公司“化债”动作频频。据企业预警通统计,仅上半年就有数十家上市公司密集披露债务债...
三家银行同日收重罚 合计罚没超... 2025年12月19日,监管层再度释放“强监管、严问责”信号。中国人民银行与国家金融监督管理总局同步...
官方通报刘晓庆税务问题 8月8日,国家税务总局上海市税务局通报:近期、我局对王某举报刘某庆及相关企业涉税违法事项依法进行了核...