2025年12月19日,国家金融监督管理总局集中发布行政处罚信息,上海浦东发展银行股份有限公司因“相关理财、代销等业务管理不审慎及员工管理不到位等”违法违规行为,成为此次处罚的重点对象,被依法罚款1560万元,13名相关责任人同步遭严肃追责。
其中,高红、何刚、陈从治、孔令孜、任威、黄乃嘉6人被警告并合计罚款30万元;穆矢被禁止15年从事银行业工作,杨再斌被禁止13年从事银行业工作,鲁志勇被禁止12年从事银行业工作,代行被禁止9年从事银行业工作,裴英浩被禁止7年从事银行业工作,李沛被禁止6年从事银行业工作,张玉东被禁止5年从事银行业工作。

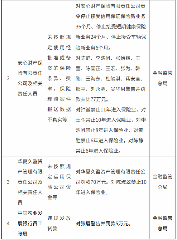
同日公示的处罚信息还涉及其他3家金融机构:
安心财产保险有限责任公司因“未按照规定使用经批准或备案的保险条款、费率,且保险理赔案件报送数据不真实等”问题,被责令停止接受信用保证保险新业务36个月、短期健康保险新业务24个月、车辆保险新业务6个月;相关责任人陈静、李浩帆、张怡锴、王莹、陈国正、王宏、张为、韩刚、王海东、杜毓淇、蒋安全、邢平、刘永鹏、吴华男被警告并罚款共计77万元;钟诚被禁止11年进入保险业,王晖被禁止10年进入保险业,李浩帆被禁止8年进入保险业,黄胜被禁止6年进入保险业,陈静被禁止6年进入保险业;
华夏久盈资产管理有限责任公司因“未按照规定运用保险公司资金”被罚款70万元,相关责任人陈淑翠被禁止10年进入保险业。
此外,中国农业发展银行员工张眉因“违规发放贷款”被警告并罚款5万元。

本网站发布的信息、分析、评论及数据解读,均基于公开资料、行业研究及作者独立观点,仅作为信息分享与市场观察参考,不构成任何投资建议、推荐或决策依据。