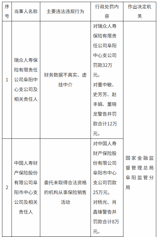
财韵洞察网||2026年1月5日,国家金融监督管理总局阜阳监管分局披露10张行政处罚罚单(阜金罚决字〔2025〕19-29号),对瑞众人寿、中国人寿财产保险在阜下属机构及相关责任人合计罚款102万元。
具体来看,瑞众人寿保险阜阳中心支公司因财务数据不真实、虚挂中介领罚,公司被罚款32万元,董中敏、史芳芳等4名责任人获警告并合计罚款12万元;
中国人寿财产保险阜阳市中心支公司因委托无合法资格机构从事保险销售,被罚款25万元,责任人杨光、肖鑫锋被警告并合计罚款8万元;
中国人寿财险阜阳市颍泉区支公司因财务数据不真实被罚20万元,刘莎娜、张鹏浩2名责任人被警告并合计罚款5万元。


本网站发布的信息、分析、评论及数据解读,均基于公开资料、行业研究及作者独立观点,仅作为信息分享与市场观察参考,不构成任何投资建议、推荐或决策依据。