湖州监管分局处罚两家银行 民生银行湖州分行因固贷管理问题被罚95万
财韵洞察网
2026-01-09 10:52:58
0
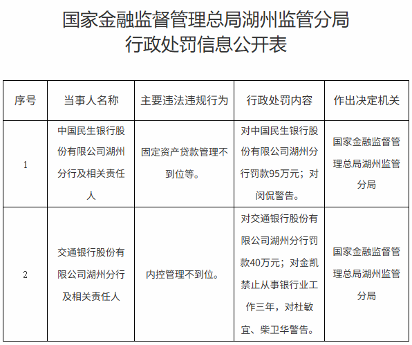
财韵洞察网||2026年1月8日,国家金融监督管理总局湖州监管分局公示行政处罚信息,对辖区内两家商业银行的违法违规行为作出处罚,其中中国民生银行股份有限公司湖州分行被罚95万元,为此次处罚中金额最高的一笔。

具体处罚情况显示,民生银行湖州分行因“固定资产贷款管理不到位”等问题,被处以 95 万元罚款,相关责任人闵侃受到警告处罚;

交通银行股份有限公司湖州分行存在“内控管理不到位”的违法违规行为,被罚款 40 万元,责任人金凯被禁止从事银行业工作三年,杜敏宜、柴卫华则被予以警告。

74d38b4ba161ccad7e2c60c2ac9f0014


风险提示:

本网站发布的信息、分析、评论及数据解读,均基于公开资料、行业研究及作者独立观点,仅作为信息分享与市场观察参考,不构成任何投资建议、推荐或决策依据。

推荐阅读

ST炼石重整申请获法院裁定受理... ST炼石(000697)于2025年9月23日公告,公司收到四川省成都市中级人民法院送达的《民事裁定...
桃李面包净利润腰斩,盲目扩张战... 一片看似普通的面包,背后却是一家上市公司难以下咽的苦涩财报。“有人说五仁不好吃,我们认为:那是因为你...
重大跨境资产收购历时9年终未果... 筹划超9年,这一重大资产重组事项宣告终止。9月9日晚间,上海电力发布公告称,公司决定终止收购KESP...
ST华扬因信披违规被罚1450... 9月10日,上交所发布公告称,因未按规定披露控股股东非经营性资金占用1.815亿元,导致多期定期报告...
31省上半年居民人均收入榜:1... 2025年上半年,全国居民收入呈现稳步增长态势。国家统计局数据显示,全国居民人均可支配收入21840...
从ESG“A级”到“ST得润”... 因连续多年虚构5.34亿元回款,得润电子(002055.SZ)这家曾在ESG报告中宣称“务实、正直、...
证监会重拳出击,多家企业因财务... 9月12日,证监会官网披露了多张罚单。*ST东通因连续四年虚增收入和利润,拟被证监会对上市公司罚款2...
年内超20家上市公司披露债务债... 2025年以来,A股公司“化债”动作频频。据企业预警通统计,仅上半年就有数十家上市公司密集披露债务债...
三家银行同日收重罚 合计罚没超... 2025年12月19日,监管层再度释放“强监管、严问责”信号。中国人民银行与国家金融监督管理总局同步...
官方通报刘晓庆税务问题 8月8日,国家税务总局上海市税务局通报:近期、我局对王某举报刘某庆及相关企业涉税违法事项依法进行了核...