财韵洞察网||国家金融监督管理总局上海监管局近日对交通银行股份有限公司上海市分行开出重磅罚单,罚没款合计611.87万元,同时对该分行及辖内支行8名时任负责人处以行政处罚。
根据行政处罚信息公开表(沪金罚决字〔2026〕8-16号),交行上海分行涉及七项违法违规行为,主要体现在信贷业务全流程管控失守:除违规向关系人发放信用贷款、对部分贷款品种违规免息外,更暴露出多类贷款管理违反审慎经营规则,涵盖项目融资、流动资金、固定资产及置换类个人经营贷款等领域,同时存在贷款五级分类不准确问题。
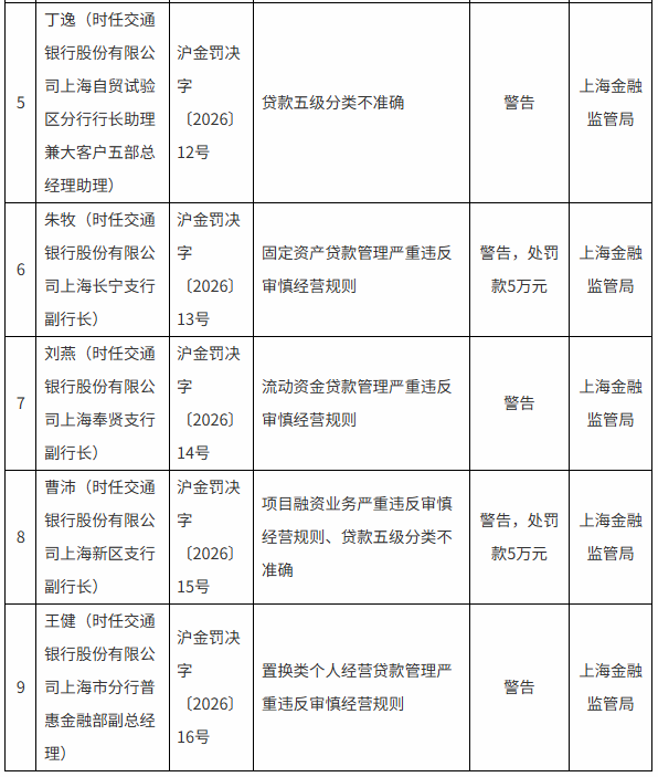
本次被追责的8名具体责任人及处罚情况如下:
富宇,时任交通银行股份有限公司上海金山支行副行长,因项目融资业务严重违反审慎经营规则,被警告;
姜炜,时任交通银行股份有限公司上海市分行消费金融部总经理,因向关系人发放信用贷款、违规对个别贷款品种部分免息,被警告并处罚款5万元;
张剑忠,时任交通银行股份有限公司上海嘉定支行副行长,因项目融资业务严重违反审慎经营规则,被警告;
丁逸,时任交通银行股份有限公司上海自贸试验区分行行长助理兼大客户五部总经理助理,因贷款五级分类不准确,被警告;
朱牧,时任交通银行股份有限公司上海长宁支行副行长,因固定资产贷款管理严重违反审慎经营规则,被警告并处罚款5万元;
刘燕,时任交通银行股份有限公司上海奉贤支行副行长,因流动资金贷款管理严重违反审慎经营规则,被警告;
曹沛,时任交通银行股份有限公司上海新区支行副行长,因项目融资业务严重违反审慎经营规则、贷款五级分类不准确,被警告并处罚款5万元;
王健,时任交通银行股份有限公司上海市分行普惠金融部副总经理,因置换类个人经营贷款管理严重违反审慎经营规则,被警告。

本网站发布的信息、分析、评论及数据解读,均基于公开资料、行业研究及作者独立观点,仅作为信息分享与市场观察参考,不构成任何投资建议、推荐或决策依据。