2025年10月末,小熊电器(002959.SZ)披露的前三季度财报,乍看是份亮眼成绩单:营收36.91亿元同比增长17.59%,归母净利润2.46亿元同比增幅更达36.49%,扣非净利润增速甚至超79%。

小熊电器成立于2006年3月,自主品牌“小熊”为公司核心,于2019年登陆深交所,被市场称为“创意小家电第一股”。目前该公司已研发超80个品类,900多款型号产品,涵厨房电器、婴童用品、家居产品等。
ESG方面,据万得官网,小熊电器获评B级,位于行业中下游水平。

未公布ESG报告,环境披露不足
环境(E)维度,据悉,小熊电器今年获评2025年广东省省级绿色制造工厂,在用地集约化、生产洁净化、废物资源化及能源低碳化等领域,均满足并超越了绿色工厂评价指标的严格要求。
清洁能源与碳减排方面,公司大力布局清洁能源,在四大生产基地均建设光伏发电项目。2024年,其自发太阳能光伏电量达546.74万kWh,可再生能源使用占比提升至15.79%。近三年,通过设备变频改造等系列措施,累计实现碳减排1364.35吨二氧化碳当量,能源结构持续优化。
尽管有一定绿色实践,但在ESG监管日趋重要的当下,自2019年上市以来,小熊电器从未发布过独立的ESG报告或者社会责任报告,查询其官网有关社会责任最新内容仍停留在2023年的公益捐赠记录,未涉及产品质量改进、员工权益保障等核心议题。
查阅企业年度报告,小熊电器企业环境方面相关实践选择一同披露在年度报告中,以“环境与社会责任”章节呈现,仅仅占1页篇幅,环保方面的管控精度以及披露强度仍需加强。

报告中也并未系统公开温室气体排放细分数据、水资源消耗与循环利用情况、不同生产基地减碳成效拆分等核心指标,核心问题集中在环境信息披露的完整性与透明度不足。
对比同行业主营小家电的科沃斯,科沃斯在其年度ESG报告中详细披露减排计划,列出企业到2030年的具体目标和当前进展。据报告内容,科沃斯2030年相较于2020年的能耗强调将下降20%、用水强度将下降10%、包装材料使用强度将降低30%,无害废弃物的循环利用规模也将逐年提升。
就此来看,小熊电器现有绿色管理主要集中于自身生产环节,对上游原材料供应商、零部件厂商的环境管控要求与合作标准未提及,同时与小家电行业内规范披露ESG信息、推进全链减碳的企业存在差距,也难以让投资者与利益相关方全面评估其环境责任履行成效。
产品安全事故频发,售后服务低效
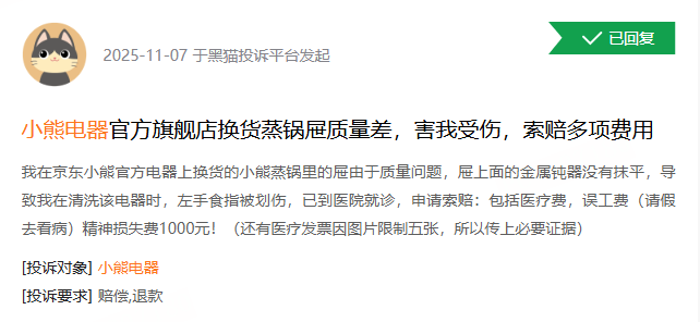
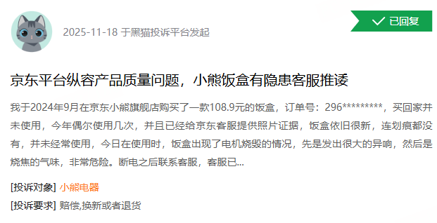
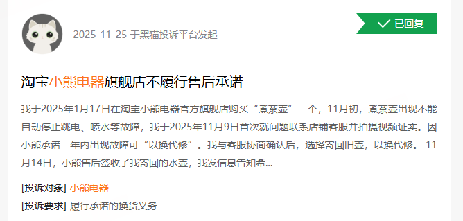
社会(S)维度,小熊电器曾有公益捐赠记录,具备基础社会责任意识。但产品安全事故与质量投诉频发,曾涉养生壶爆炸致消费者大面积烫伤争议;此外售后服务缺位,低价竞争挤压质量投入,消费者权益保障不足。今年9月,山东济南一网民称,家中小熊电器养生壶突然爆炸,导致一岁孩子全身40%大面积烫伤。据了解,受伤孩童后续还需进行植皮及疤痕修复治疗。此事件在社交媒体上迅速发酵,将小熊电器的产品质量议题推上风口浪尖。该涉事产品型号YSH-D15Y3,官方售价68元,位列煎药壶年度畅销榜第1。值得注意的是,这起爆炸事件并非个案,而是小熊电器产品质量问题的集中爆发点。在各类投诉平台上,关于小熊电器产品在正常使用中出现壶体开裂、自爆烧毁的案例屡见不鲜。截至目前,以“小熊电器”为关键词搜索,黑猫投诉平台共有1230条相关投诉。


除此外,小熊电器的众多产品,如抽水器、电饭煲、煮蛋器等,也常被用户吐槽为“精准年抛”,意指其产品的使用寿命恰好在一年质保期结束后不久便出现故障。而与产品质量问题相伴的,是其备受诟病的售后服务体系。有消费者反映,在申请维修时,客服响应迟缓,流程推进缓慢。根据多起投诉案例的记录,小熊电器的售后客服在处理此类问题时,往往呈现出一套标准化的回应模式,并不能满足消费者需求。


产品质量问题频发的背后,是小熊电器长期“重销售、轻研发”的模式。2020至2024年,公司销售费用从4.4亿元攀升至8.64亿元,销售费用率也由12.03%升至18.17%,资源持续向营销端倾斜。加之公司对供应链管控能力不足,且奉行“以量取胜”的扩张策略,多重因素叠加,最终为产品质量埋下了难以规避的隐患。
管理层变动频繁,迎来关键转型期
治理(G)维度,小熊电器的治理短板突出,ESG治理架构缺位,行业评级落后。对比而言,同行业的苏泊尔、石头科技均设立了从管理到执行的ESG治理架构,尤其是苏泊尔设立了11个ESG工作组,管理架构较为成熟。小熊电器尚未设立专门的ESG治理架构,ESG治理与信息披露有待完善。
此外,小熊电器的管理层稳定性不足且家族化特征明显。截至2025年上半年,公司前十大股东中存在紧密的亲属关联:董事长李一峰及妻子张红控制兆峰投资,其兄弟配偶龙少宏与李一峰、兆峰投资构成一致行动关系。

家族化色彩之下,小熊电器的管理层调整较频繁:2025年1月,董事长李一峰的表妹、公司副总经理欧阳桂蓉辞职,同时卸任5家全资子公司经理职务;短短三个月后,2025年4月,原兼任董秘与副总经理的刘奎辞去董秘一职;6月,该公司财务总监冯勇卫提交书面辞职报告,将不再担任公司任何职务。值得注意的是,小熊电器的财务总监一职在两年内已三度更换。
毫无疑问,小熊电器的家族化治理结构制约现代企业管理规范,关键岗位多由家族亲属担任,外部职业经理人难以深度参与决策,且缺乏完善的人才储备与岗位继任计划,核心成员离职后易出现管理衔接断层。
2024年,小熊电器的归母净利润仅2.88亿元,同比下滑35.37%,创近九年最大跌幅。作为“初代网红”小家电品牌的小熊电器,其此前依赖营销驱动与品类扩张的增长模式已触及天花板,国内市场增长乏力下,公司迈入以海外突破为核心的关键转型期。
为加速海外布局,小熊电器在2024年下半年溢价收购长期为雅萌、飞利浦等国际品牌提供代工服务的罗曼智能,公司公告称希望借助其成熟海外ToB客户资源打开出海通道。
而其收购成效或已初步显现:2025年前三季度公司营收36.91亿元、归母净利润2.46亿元,同比分别增长17.59%和36.49%,增速远超行业大盘;其中海外市场表现尤为亮眼,上半年海外营收达4.12亿元,同比激增138.84%。
海外业务未来能否成为小熊电器强劲的第二增长曲线,还需要时间的检验。面对市场竞争激烈的多重挑战,小熊电器的未来转型之路,仍充满不确定性的未知。
参考资料:
[1]《“萌系小家电”遇荆棘,小熊电器到了最关键的转型岔路》;刻度财经
[2]《ESG舆情|小熊电器财总离职,股价跌超三成,溢价收购亏损企业》;时代投研
[3]《小家电行业ESG观察:披露率不足三成,小熊、飞科未发布》;南方都市报
[4]《小熊电器养生壶爆炸致幼童重伤——“停滞”的公告与“沉默”的ESG治理》;红星ESG研究院
[5]《小熊电器股份有限公司2024年年度报告》
本网站发布的信息、分析、评论及数据解读,均基于公开资料、行业研究及作者独立观点,仅作为信息分享与市场观察参考,不构成任何投资建议、推荐或决策依据。
上一篇:没有了